Process

Understand the problem
To make sure we could align with teams working on the apps, involve leadership, build a strong smart foundation for this project, myself and some other designers put in the pre-work to properly understand the scale of the inconsistency and how it affects our users. We delivered mapped out audits, sitemaps, and resource libraries to help in the future efforts.
What we did:
- Ran full audit of the app in both iOS and Android to easily scan, compare visually, and highlight missing flows/features
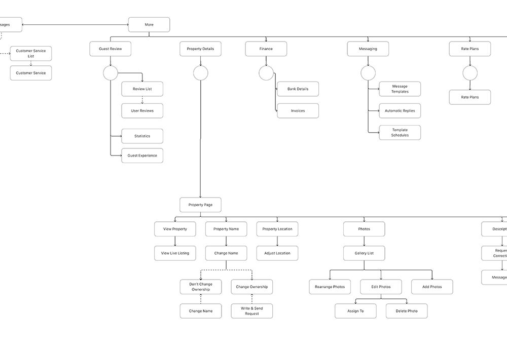
- Produced sitemap of screens along with traffic to highlight priority screens and flows with significant bounce-rate
- Created shared Figma library of all screens with UI as is for product teams to use and document changes
- Documented the different tech stacks used per screen/flow to help guide product and dev teams on current dependencies

Highlight the key features
The pulse partner app has a wide selection of features, but at its core its meant to be used for property managers who are on the go. While we had our own ideas of what key features we needed to keep in mind, we made sure to involve both users and data to validate this. This helped us focus on certain features to optimise, as well as consider if some features could be deprecated or prioritised differently.
What we did:
- Ranked priority features and flows by overall daily traffic and frequent use over the year
- Surveyed a sample of thousands of partners multiple times over a year to see how they would rank features and flows in importance (and gathered open feedback on usability and pain points)
- Ran user-testing sessions with local partners to see how they used the app daily
- Facilitated a session with product to discuss and rank our job-to-be-done
- Surveyed partners on our final job-to-be-done ranking

Collaboration
I partnered with developers to understand what was custom-built, what could be migrated, and what needed unique solutions.
We grouped parts of the app into components and identified if they were using the design system or has a different implementation. This gave us a percentage per screen to see how aligned to the design system it was.
What we did:
- Split up the many screens of the app amongst a group of UX designers
- Worked with developers to check the implementation of the each component
- Documented if the components were hand coded, a unique shared component, or using the design system
- Calculated and shared design system adoption metric for whole app and screens
- Highlighted screens with minor updates and highlighted screens that required more work
- Prioritised this against our job-to-be-done and traffic.
- Updated Figma to reflect visual changes in the design system adoption
Larger refactors
Some screens or flow required us to refactor them holistcally, so we would approach them more broadly, beta test with small groups, then slowly expose more users to the change so we could adjust or pause if the need came up.
Quick wins
In the case of small fixes that could be measured easily, we ran experiments fixing the elements and aligning them. These quick wins allowed us to standardize smaller components, fix accessibility bugs, and improved performance.

Future planning
Created and documented new partner-specific patterns where the global design system fell short, feeding them back into the broader design community.
What we did:
- Documented the patterns that were specific to the partner app
- Facilitated a design sprint with other UX to explore theming and information architecture changes
- User tested our vision prototype and live design system updates with local partners
Solution
- A consistent, unified design language across iOS and Android.
- Partner-specific components (e.g., enhanced availability calendars, booking details) integrated into the larger design system.
- Updated documentation and libraries to support future design work.
Impact
- Improved speed & accessibility — critical flows became faster and more usable, including proper dark mode support.
- Reduced development overhead by replacing custom builds with shared system components.
- Stronger partner experience — consistent interfaces across platforms increased trust and reduced confusion.
- Scalable foundation — future updates became easier to design, build, and test thanks to design system alignment.
Reflection
This project reinforced my belief that design systems are not just about consistency, but about empowerment. By aligning Pulse with the global Booking.com system and extending it for partner-specific needs, we gave both partners and developers a smoother, more reliable experience — and set the stage for sustainable growth of the app.

